Lompat ke konten Lompat ke sidebar Lompat ke footer
close

Nouveau Controle Technique D?Lai Tol?Rance

Nouveau Controle Technique D?Lai Tol?Rance

• proposer une solution adaptée à la situation et en phase avec la règlementation. Control techniques product marketing literature.

Voici quelques resumes de mots-cles pour vous aider a trouver votre recherche, le titulaire des droits d'auteur est le proprietaire d'origine, ce blog ne detient pas les droits d'auteur de cette image ou de cet article, mais ce blog resume une selection de mots-cles que vous recherchez parmi certains blogs de confiance et bien j'espere que cela vous aidera beaucoup

Le contrôle technique en 2012 change ! Mais le nouveau contrôle technique ajoute les défaillances critiques qui constituent « un danger direct et immédiat pour la sécurité routière » selon. Le nouveau contrôle technique en vigueur depuis mai 2018 renforce les points de contrôle existants.

Greenness Of Magnetic Nanomaterials In Miniaturized Extraction Techniques A Review Sciencedirect
visitez l'article complet ici : https://www.sciencedirect.com/science/article/pii/S0039914020313448
Dès le 20 mai 2018, le contrôle technique se renforce : Pénalités en cas de manquement. Contrôles techniques de véhicules à belmont sur rance.

Dès le 20 mai 2018, le contrôle technique se renforce :

Une annonce censée prendre effet au début de l'année 2019. Les défaillances constatées sont classées par niveau de gravité : Le traditionnel contrôle technique va subir une refonte qui entrera en vigueur le 20 mai.

Dès que tu regardes le contrôle technique de ta voiture, tu as des sueurs froides, car malheureusement la date approche à grands pas. Dès le mois de mai 2018, le nouveau contrôle technique sera effectif. • proposer une solution adaptée à la situation et en phase avec la règlementation.

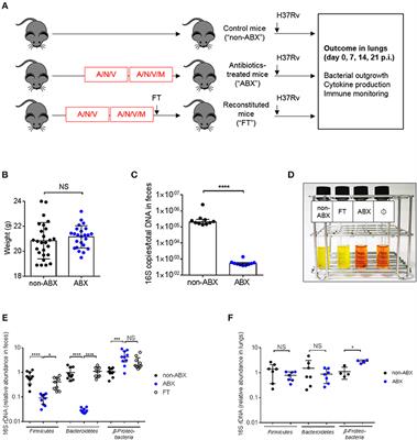
Frontiers The Host Microbiota Contributes To Early Protection Against Lung Colonization By Mycobacterium Tuberculosis Immunology
visitez l'article complet ici : https://www.frontiersin.org/articles/10.3389/fimmu.2018.02656/full?report=reader
Ainsi, votre contrôleur devra tester 133 points de contrôle soit 9 de plus comparativement à l'ancien contrôle technique. Plus sévère, plus de points contrôlés et des défaillances critiques à réparer très vite. Le nouveau contrôle technique est mis en place sous l'impulsion de l'union européenne, qui souhaite améliorer la sécurité routière sur toutes les routes d'europe.

Get your team aligned with all the tools you need on one secure, reliable video platform.

Puisque de nouveaux critères vont être étudiés, le nouveau contrôle technique va durer plus longtemps. Pénalités en cas de manquement. Découvrez l'ensemble des informations concernant ces nouveautés sur notre site :

• oser dire, savoir dire et argumenter : Reveris 12370 belmont sur rance. Plus de points à vérifier sont synonymes de plus de temps de travail.

Https Iea Eces Org Wp Content Uploads Public Annex 31 Final Report Haghighat 1 Pdf
visitez l'article complet ici : 2
Centre de contrôle technique indépendant. Control techniques product marketing literature. Découvrez les nouveautés majeures liées à cette réforme.

Get your team aligned with all the tools you need on one secure, reliable video platform.

Get your team aligned with all the tools you need on one secure, reliable video platform. Cette évolution fait suite à l'application d'une directive européenne visant à harmoniser le contrôle technique en europe. Découvrez les nouveautés majeures liées à cette réforme.

Posting Komentar untuk "Nouveau Controle Technique D?Lai Tol?Rance"